Updated:
June 18, 2025
Updated:
Originally Published:
As hurricane season begins, substation reliability and power grid resilience are top of mind for most electric utilities. Substation storm hardening involves more than just vegetation management or transmission pole upgrades. After all, the strength of the grid starts with thoughtful electrical substation design.
From the earliest stage of each substation and switchyard project, utilities must decide how to arrange the circuits, breakers, and switches to ensure the station will support the needs of the local grid.
Understanding substation bus arrangements is essential to ensure reliability, flexibility, and cost-effectiveness for the power grid. This blog post will explore three common bus arrangements—radial bus, ring bus, and the breaker-and-a-half scheme—and the unique advantages and disadvantages of each.
Radial bus arrangements are the simplest and most cost-effective substation design option. These require the least amount of land and are easily expandable. The simplicity of radial bus makes it straightforward to operate, and it requires the least complex protection relay systems.
However, radial bus offers the lowest reliability. A single breaker failure can result in the loss of all connected breakers, leading to a complete station outage. Substations and switchyards with radial bus arrangements also tend to be less flexible for maintenance as isolating a breaker may disrupt the entire system.

Switches are typically placed on the line side of the breaker to isolate it during maintenance. This reduces the sections of the station that must be taken offline, helping ensure power can still flow to end users while maintenance is performed on the breaker.
The radial bus scheme is the most common station configuration and is used in a variety of applications, including collector substations for solar farms, standard utility substations, and distribution substations.
Ring bus arrangements offer a higher level of reliability and flexibility than radial bus, allowing for the isolation of sections without disrupting the entire system. With proper planning, some ring bus arrangements can also be expanded to a breaker-and-a-half scheme, making ring bus a scalable and strategic choice.
However, ring bus designs have limitations. These arrangements may be split by faults or maintenance, and each circuit requires its own potential source (voltage transformer or potential transformer) for voltage measurement.

In a substation or switchyard with a ring bus design, the number of breakers matches the number of lines. Power can flow through the ring, creating redundancy and flexibility. If a section of the ring needs to be isolated, power can still flow through the remaining segments, minimizing outages and maintaining station operation.
Ring bus configurations are a more common design choice for critical load substations, like those serving hospitals, data centers, or industrial plants.
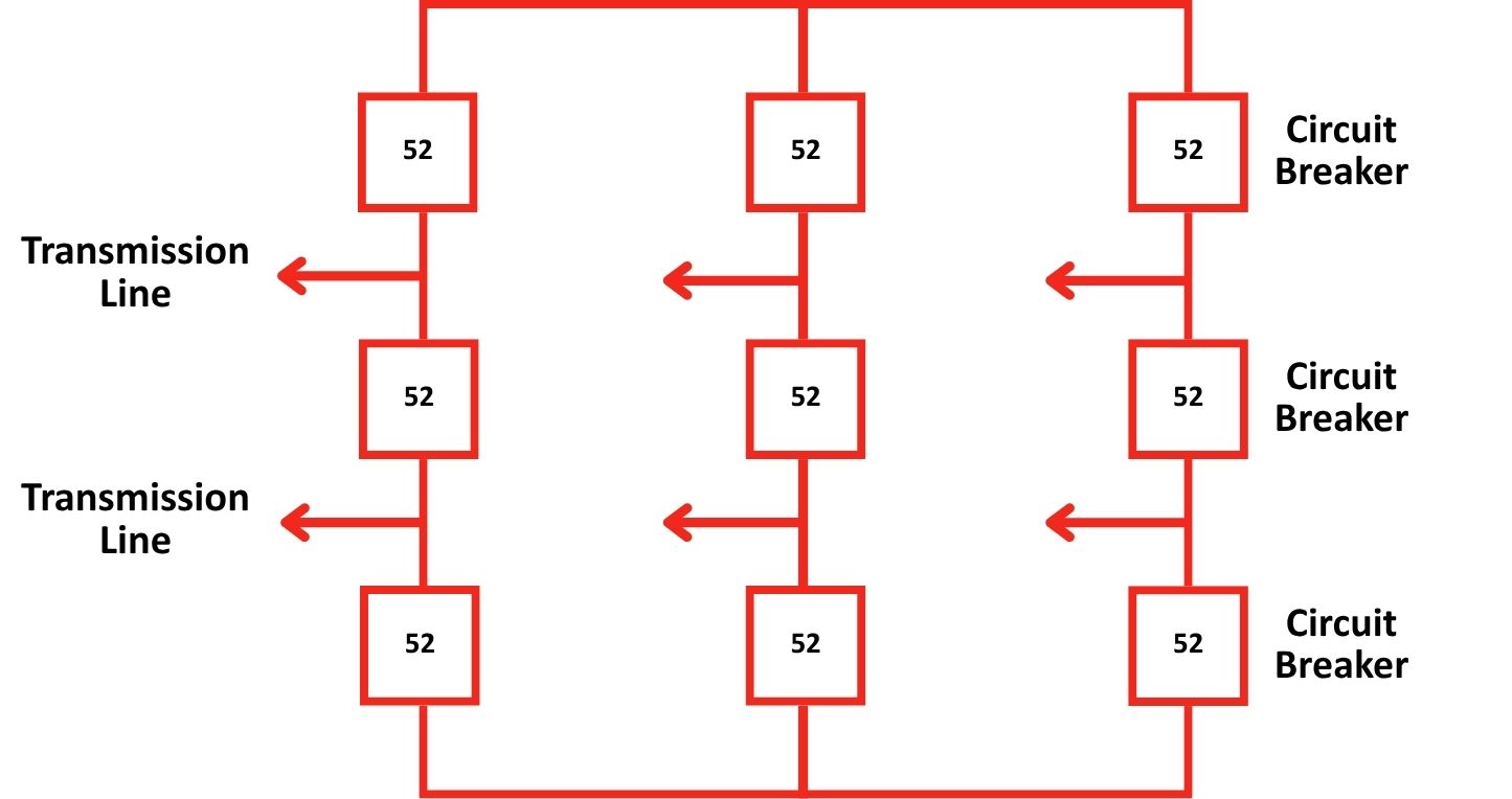
The breaker-and-a-half bus design is the most flexible and reliable configuration. It allows for the isolation of bus sections in the event of a bus fault without disrupting the remaining circuits.
However, this arrangement is also the most expensive option due to the increased number of breakers and the added complexity of relaying. Each circuit’s relays require currents from two circuit breakers, and the busses on each side also need relay protection, further increasing the station’s cost and design complexity.

In a breaker-and-a-half setup, each line is connected to two breakers and shares the middle breaker with another line. This configuration allows independent isolation of each line while maintaining power flow through the main buses. The increased reliability and flexibility make breaker-and-a-half designs ideal for mission-critical infrastructure.
Breaker-and-a-half bus designs are the least common configuration and typically used for the electrical grid’s most critical switchyards and substations. They are often used on the bulk electric system where outages would pose a higher risk.
The additional equipment cost of a breaker-and-a-half bus design can come with a hefty price tag. For example, a 230kV circuit breaker, depending on features and other ratings, ranges from $220,000 to $320,000+ in today’s market. That means that for a 230kV station with a breaker-and-a-half bus arrangement, every extra “half” breaker shared between two circuits would increase the station’s cost by this amount, plus the cost of additional associated equipment, such as a disconnect switch ($40,000–$60,000), capacitive voltage transformers (CVTs) ($20,000), and possibly current transformers (CTs) ($25,000) and voltage transformers (VTs) ($30,000). That’s a price tag of up to $455,000+ per additional breaker, plus the cost of foundations, support structures, conduit, wiring, and installation labor, which could easily double the total cost.
In addition to radial, ring, and breaker-and-a-half bus schemes, a fourth design option exists: the double-breaker bus arrangement. In a double-breaker bus scheme, each circuit has two breakers dedicated to it, unlike the breaker-and-a-half scheme, where each line has a dedicated breaker and a shared breaker. Double-breaker bus arrangements are extremely rare due to the increased expense of the additional breakers and relaying equipment. For most utilities, the operational benefits don’t outweigh the increased cost and complexity of a double-breaker bus option.
Choosing the right bus arrangement for a substation or switchyard involves balancing cost, reliability, and system flexibility. Radial bus is the most cost-effective but least reliable option. Ring bus offers a flexible middle-ground solution with better reliability and flexibility. Breaker-and-a-half configurations provide the highest reliability and flexibility but at a higher cost. Understanding these tradeoffs is essential for making informed decisions in power station engineering that optimize performance and help ensure a stable, cost-efficient electrical grid.
Beta Engineering is a substation EPC company with headquarters in Pineville, Louisiana, and an office in San Diego. Since 1975, Beta has been building high-voltage substation and transmission line projects for power delivery companies across the U.S. Contact our team to leverage our 50 years of problem-solving experience and deliver reliable, long-term results.
Related Services: